1. 介绍
1.0 闲话
对于一些每帧只有一小部分有变化的GIF动图来说,Mathematica导出GIF图像时,每帧都使用了整幅图像,而不是仅发生变化的部分。对于这种情况,直接使用Mathematica导出的GIF图像文件占用空间会比较大。
而在GIF编码协议中,每帧可以是不大于整个图像尺寸的任意大小的图像,而且可以指定其位置,这就给解决上面的问题提供了一个有效的方法。
于是为了解决该问题,我看了几遍《GRAPHICS INTERCHANGE FORMAT(sm) Version 89a》,也查了一些资料,最后终于用Mathematica实现了GIF的编码,这样就可以大大缩小每帧只有一小部分有变化的GIF动图文件占用的空间了。
本文主要介绍GIF编码协议的逻辑和流程。
我已经将Mathematica程序上传到GitHub: https://github.com/SqRoots/gifor 。
1.1 GIF 介绍
图像互换格式(GIF,Graphics Interchange Format)是一种位图图形文件格式,以8位色(即256种颜色)重现真彩色的图像。它实际上是一种压缩文档,采用LZW压缩算法进行编码,有效地减少了图像文件在网络上传输的时间。它是当前万维网广泛应用的网络传输图像格式之一。
图像互换格式格式的原始版本叫做87a。1989年,CompuServe发布了一个名为89a的增强版本,在这个版本中,为图像互换格式文档扩充了图形控制区块、备注、说明、应用程序接口等四个区块,并提供了对透明色和多帧动画的支持。现在我们一般所说的GIF动画都是指89a的格式。
随着1995年9月的Netscape Navigator 2.0发布,Netscape定义了一个GIF格式的应用程序扩展,它定义了一个动画应该循环多少次或是否应该无限次地播放,这导致了动画GIF的兴起。
2015年5月,Facebook添加了GIF支持,尽管他们最初不支持在他们的网站上使用GIF。
1.2 LZW压缩技术介绍
Lempel-Ziv-Welch(缩写LZW),是亚伯拉罕·蓝波、杰可布·立夫与泰瑞·卫曲共同提出的一种无损数据压缩算法。
该算法的优点在于其只需存储一个相当小的表格,就可以存储数据还原时相对应的值,所以所需成本相对地低;然而,这种算法的设计着重在实现的速度,由于它并没有对数据做任何分析,所以并不一定是最好的算法。
GIF文件中使用的是可变长的LZW算法,即存储时使用的位长是可变的。
2. 可变长 LZW 压缩算法
2.1 参考
2.2 可变长 LZW 压缩算法
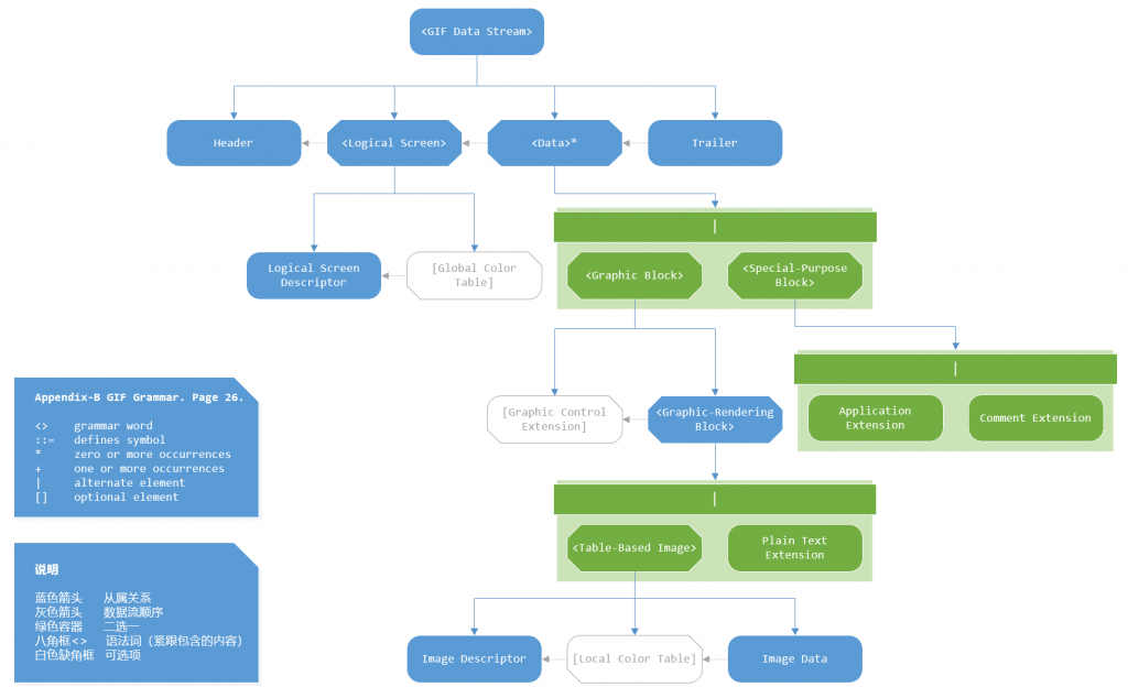
3. GIF 文件结构
3.1 参考
3.2 GIF 文件结构
根据《GRAPHICS INTERCHANGE FORMAT(sm) Version 89a》,整理得到如下GIF文件格式结构简图:
其中语法词如下:
文件数据流如下:




